
WEB BASED ADMIN PLATFORM
COMPANY: EDEN
JULY 2024 - Present
REDUCED BURNOUT RATE - 48%
Reduced Admin Fatigue by 48% through AI Automation and keeping them Informed and Motivated
Disclaimer: Claimed permissions to disclose project details

First, lets discuss the problem space and solution
According to research, majority of medical professionals site “Administrative burden is the #1 cause for burnout"



Step 1: Pinpointed Key Requirements for Product Development
Data to Direction: Mapping market, users, and product scope
Interviewing founders and conducting document analysis uncovered the '8 Evil Burdens'—core challenges of admin Eden seeks to simplify.


Clear Roadblocks: Addressing constraints and streamlining research
Identified available resources to avoid surprises at later stage.

Tailored UX Guidelines: Mitigating Admin Pain Points in EHR and Health Systems
Fostered open discussions displaying these key guidelines that acted as evaluation metrics throughout this project.

Step 2: Brainstormed a Calm, Informative Home Page by balancing Hierarchy & Emotion
Identified frustrations with current home pages in health system

Analysed what keeps admins calm and stress free? — Two mood board sessions provided the answer
1st Mood Board— Established visual direction and layout to inform information architecture and user flow

2nd Mood Board— Redesigned home page enhancing user experience by considering key elementsReevaluated after defining core functionalities to ensure comprehensive coverage with founders, developers and designers.

Designed key elements of home page - Gamification feature and Eden(AI) feature
Gamification Feature — To ease the burden by clarifying the workload and keeping them informed
So — conducted workshop, to pinpoint those tasks that keep admins motivated, relieved, and updated.

and designed badges to enhance further motivation.

(Eden AI) Personal Assistant Feature - What does the team imagine AI to do for them?
Takeaways from Perspectives:
Business: Helping users clearly understand Eden AI purpose is key to unlocking its full potential.
Admin: We're unsure about AI, but if it lightens our workload, it's a game-changer.
Designer: Trust is essential to truly reduce burden. Without trust in the platform, Eden might unintentionally add pressure.
Goal: "Design AI features that reduce admin workloads while educating users and fostering trust in Eden."
Finalised features:
Updates: AI handled calls, tasks and displays
Reminders: Tracks tasks (to-do vs done vs missed) and sends reminders.
Self-Notes: Store and access all your details in one place, eliminating the need to remember every small task.
Quick Help: Eliminates navigation with an intuitive “Ask Away” feature.
(Mockup designs)

User testing the home page mockup; results will be displayed soon. Market analysis predicts a 35% reduction in fatigue.
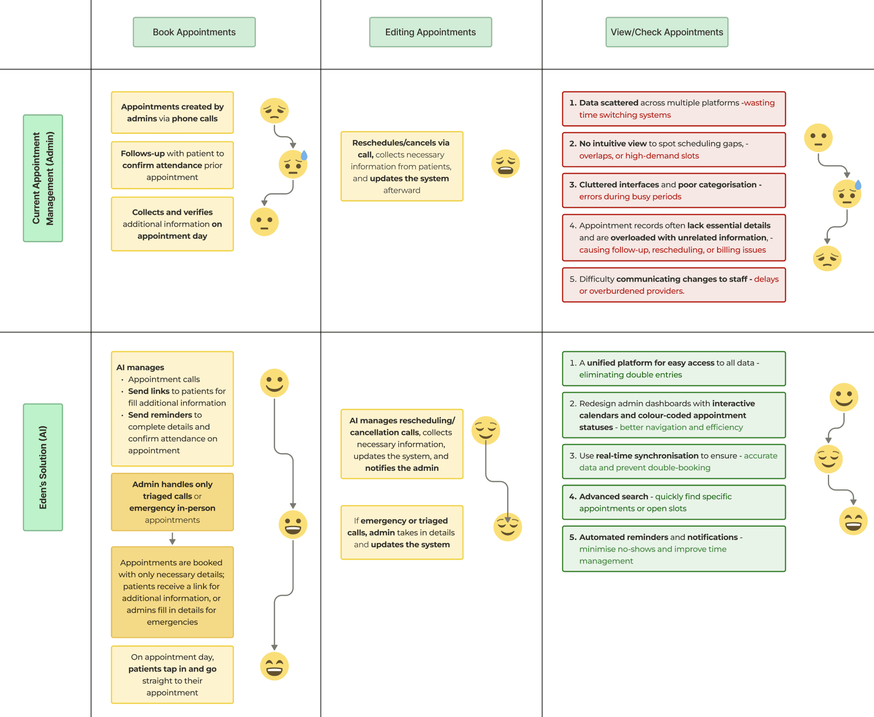
Step 3: Intuitive Appointment Feature, reducing Cross-Platform Navigation and Saving 40% Time
Identified pain points, frustrations in the current appointment process and Eden's solution vision through interviews
HMW provide a simplified appointment booking process to handle triaged and emergency in-person appointments?
HMW offer a clear and simplified solution to view and check appointment details?

Analysed mental models and obstacles to remove redundancies, improve adaptability and enhance experience
Conducted user review session on current popular appointment interfaces

Achieved design refinement in fourth iteration, integrating stakeholder feedback and adhering to UX guidelines
Incorporating iterative design process was pivotal in creating the low-fidelity design


Final mockup that was approved for user testing
Day View - Low-Fidelity
Month View

Currently user testing the Appointment mockup, test results will be shared soon.
Coming up:
User Testing results
Restructured case study

WEB BASED ADMIN PLATFORM
COMPANY: EDEN
JULY 2024 - Present
REDUCED BURNOUT RATE - 48%
Reduced Admin Fatigue by 48% through AI Automation and keeping them Informed and Motivated
Disclaimer: Claimed permissions to disclose project details

First, lets discuss the problem space and solution
According to research, majority of medical professionals site “Administrative burden is the #1 cause for burnout"



Step 1: Pinpointed Key Requirements for Product Development
Data to Direction: Mapping market, users, and product scope
Interviewing founders and conducting document analysis uncovered the '8 Evil Burdens'—core challenges of admin Eden seeks to simplify.


Clear Roadblocks: Addressing constraints and streamlining research
Identified available resources to avoid surprises at later stage.

Tailored UX Guidelines: Mitigating Admin Pain Points in EHR and Health Systems
Fostered open discussions displaying these key guidelines that acted as evaluation metrics throughout this project.

Step 2: Brainstormed a Calm, Informative Home Page by balancing Hierarchy & Emotion
Identified frustrations with current home pages in health system

Analysed what keeps admins calm and stress free? — Two mood board sessions provided the answer
1st Mood Board— Established visual direction and layout to inform information architecture and user flow

2nd Mood Board— Redesigned home page enhancing user experience by considering key elementsReevaluated after defining core functionalities to ensure comprehensive coverage with founders, developers and designers.

Designed key elements of home page - Gamification feature and Eden(AI) feature
Gamification Feature — To ease the burden by clarifying the workload and keeping them informed
So — conducted workshop, to pinpoint those tasks that keep admins motivated, relieved, and updated.

and designed badges to enhance further motivation.

(Eden AI) Personal Assistant Feature - What does the team imagine AI to do for them?
Takeaways from Perspectives:
Business: Helping users clearly understand Eden AI purpose is key to unlocking its full potential.
Admin: We're unsure about AI, but if it lightens our workload, it's a game-changer.
Designer: Trust is essential to truly reduce burden. Without trust in the platform, Eden might unintentionally add pressure.
Goal: "Design AI features that reduce admin workloads while educating users and fostering trust in Eden."
Finalised features:
Updates: AI handled calls, tasks and displays
Reminders: Tracks tasks (to-do vs done vs missed) and sends reminders.
Self-Notes: Store and access all your details in one place, eliminating the need to remember every small task.
Quick Help: Eliminates navigation with an intuitive “Ask Away” feature.
(Mockup designs)

User testing the home page mockup; results will be displayed soon. Market analysis predicts a 35% reduction in fatigue.
Step 3: Intuitive Appointment Feature, reducing Cross-Platform Navigation and Saving 40% Time
Identified pain points, frustrations in the current appointment process and Eden's solution vision through interviews
HMW provide a simplified appointment booking process to handle triaged and emergency in-person appointments?
HMW offer a clear and simplified solution to view and check appointment details?

Analysed mental models and obstacles to remove redundancies, improve adaptability and enhance experience
Conducted user review session on current popular appointment interfaces

Achieved design refinement in fourth iteration, integrating stakeholder feedback and adhering to UX guidelines
Incorporating iterative design process was pivotal in creating the low-fidelity design


Final mockup that was approved for user testing
Day View - Low-Fidelity
Month View

Currently user testing the Appointment mockup, test results will be shared soon.
Coming up:
User Testing results
Restructured case study

WEB BASED ADMIN PLATFORM
COMPANY: EDEN
JULY 2024 - Present
REDUCED BURNOUT RATE - 48%
Reduced Admin Fatigue by 48% through AI Automation and keeping them Informed and Motivated
Disclaimer: Claimed permissions to disclose project details

First, lets discuss the problem space and solution
According to research, majority of medical professionals site “Administrative burden is the #1 cause for burnout"



Step 1: Pinpointed Key Requirements for Product Development
Data to Direction: Mapping market, users, and product scope
Interviewing founders and conducting document analysis uncovered the '8 Evil Burdens'—core challenges of admin Eden seeks to simplify.


Clear Roadblocks: Addressing constraints and streamlining research
Identified available resources to avoid surprises at later stage.

Tailored UX Guidelines: Mitigating Admin Pain Points in EHR and Health Systems
Fostered open discussions displaying these key guidelines that acted as evaluation metrics throughout this project.

Step 2: Brainstormed a Calm, Informative Home Page by balancing Hierarchy & Emotion
Identified frustrations with current home pages in health system

Analysed what keeps admins calm and stress free? — Two mood board sessions provided the answer
1st Mood Board— Established visual direction and layout to inform information architecture and user flow

2nd Mood Board— Redesigned home page enhancing user experience by considering key elementsReevaluated after defining core functionalities to ensure comprehensive coverage with founders, developers and designers.

Designed key elements of home page - Gamification feature and Eden(AI) feature
Gamification Feature — To ease the burden by clarifying the workload and keeping them informed
So — conducted workshop, to pinpoint those tasks that keep admins motivated, relieved, and updated.

and designed badges to enhance further motivation.

(Eden AI) Personal Assistant Feature - What does the team imagine AI to do for them?
Takeaways from Perspectives:
Business: Helping users clearly understand Eden AI purpose is key to unlocking its full potential.
Admin: We're unsure about AI, but if it lightens our workload, it's a game-changer.
Designer: Trust is essential to truly reduce burden. Without trust in the platform, Eden might unintentionally add pressure.
Goal: "Design AI features that reduce admin workloads while educating users and fostering trust in Eden."
Finalised features:
Updates: AI handled calls, tasks and displays
Reminders: Tracks tasks (to-do vs done vs missed) and sends reminders.
Self-Notes: Store and access all your details in one place, eliminating the need to remember every small task.
Quick Help: Eliminates navigation with an intuitive “Ask Away” feature.
(Mockup designs)

User testing the home page mockup; results will be displayed soon. Market analysis predicts a 35% reduction in fatigue.
Step 3: Intuitive Appointment Feature, reducing Cross-Platform Navigation and Saving 40% Time
Identified pain points, frustrations in the current appointment process and Eden's solution vision through interviews
HMW provide a simplified appointment booking process to handle triaged and emergency in-person appointments?
HMW offer a clear and simplified solution to view and check appointment details?

Analysed mental models and obstacles to remove redundancies, improve adaptability and enhance experience
Conducted user review session on current popular appointment interfaces

Achieved design refinement in fourth iteration, integrating stakeholder feedback and adhering to UX guidelines
Incorporating iterative design process was pivotal in creating the low-fidelity design


Final mockup that was approved for user testing
Day View - Low-Fidelity
Month View

Currently user testing the Appointment mockup, test results will be shared soon.
Coming up:
User Testing results
Restructured case study